开云·体育

服务热线:

0312-6783309

您的位置:开云·体育 > 服务介绍 > 项目公示
项目公示

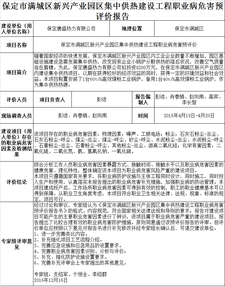
保定市满城区新兴产业园区冀中供热建设工程职业病危害预评价

添加时间:2017-12-12 16:34:38   浏览次数:414  

开云·体育-开云(中国)一站式服务官方网站

电话:0312-6783309

邮编:071000

邮箱:bdkeh@sina.com

网址://abrisbooks.com

地址:保定市北二环5699号大学科技园1-B-502

扫描进入手机站

Copyright © 开云·体育-开云(中国)一站式服务官方网站  All Rights Reserved     :